科技引领未来,创新驱动发展。为营造创新氛围,拓展创新视野,由福建建工集团有限责任公司主办的“首届科技创新周活动”于2021年7月5日-9日在福州举行,由中文无码
有限责任公司主承办的分展厅“科技推动城市更新”同步于今日在福州市高新区万福中心3号楼拉开帷幕,诚邀建筑行业的各位同仁莅临参观。

“科技推动城市更新”主题展
作为福建建工科技创新的重要依托平台和我省建设行业科研龙头企业,中文无码 拥有实力雄厚的专家团队和成熟的科技创新体系,基于“顶层目标牵引、重大项目带动、基础能力支撑”科技运行机制,依托五大省级创新平台和十大公司研发中心,在“绿色建筑与节能”、“文物保护和历史建筑修缮加固”、“城市安全”、“智慧城市和新型工业化”、“绿色建材及固废处理”、“岩土及地下空间开发”六大领域开展技术研究,已完成科研成果150余项,正式出版的主、参编标准及工法图集等230余本,拥有国家专利100项,获省部级科技奖68项,其中近5年获得国家技术发明二等奖1项,省级科技进步一等奖2项、二等奖3项、三等奖2项,省标准贡献奖二等奖1项,科技成果产业化成效显著。

科技创新体系

专家人才


科研成果与产业化
分展厅展示
坚持绿色创新发展共建智慧生态城市

主要展示既有建筑绿色改造、海绵城市、水环境整治、污染土壤治理、城市空气质量监测、绿色建材及固废利用、新型智慧城市等方面成果。
强化历史文化保护塑造人文城市风貌

主要展示历史建筑保护、既有建筑功能改造提升、老旧小区改造及岩土安全评估、工业遗产保护与文创再生、倾斜摄影等方面成果。
聚焦城市防灾减灾打造韧性宜居环境

主要展示工程建设质量控制全过程服务、房屋安全隐患排查与防灾性能提升、城市运营安全监测等方面成果。
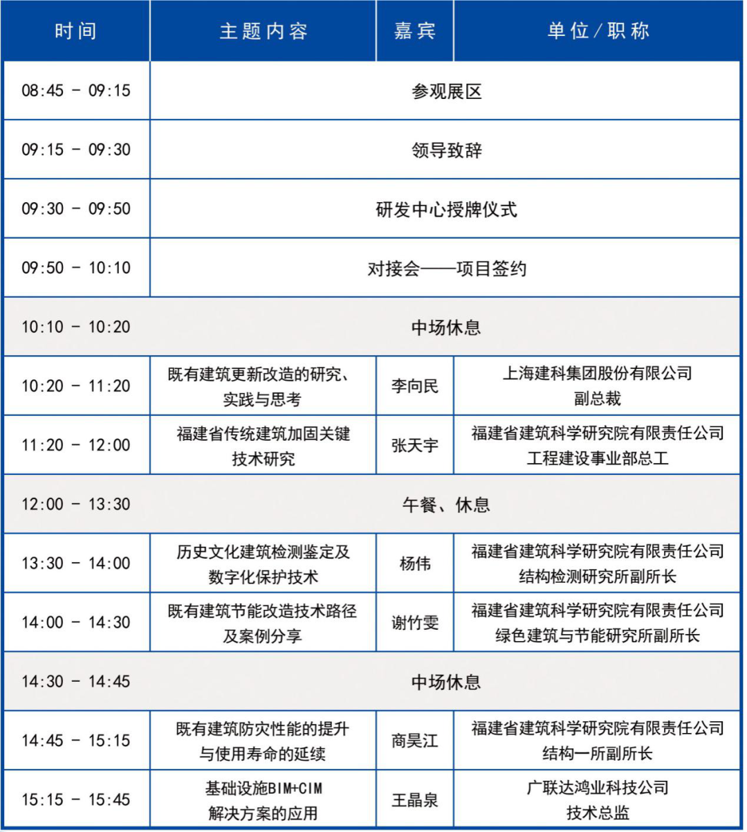
“科技推动城市更新”主题论坛时间安排
中文无码 将于7月8日举办“科技推动城市更新”主题论坛,届时将举办项目对接、嘉宾讲坛等交流活动,邀请行业多位知名专家进行城市更新前沿技术分享,欢迎各位业界同仁莅临交流指导。

分展厅时间:7月5日-9日
分展厅地址:福州市高新区创业路8号万福中心3号楼一层大堂
分论坛时间:7月8日,8:45-15:45
分论坛地址:福州市高新区创业路8号万福中心3号楼18楼1817室
论坛特邀嘉宾

李向民
主题:既有建筑更新改造的研究、实践与思考
李向民,教授级高工,博士,国家一级注册结构工程师,享受政府特殊津贴专家,“百千万”人才工程国家级人选,上海市领军人才、上海市优秀技术带头人。现任上海建科集团股份有限公司副总裁,兼任上海市工程结构安全重点实验室主任、中国建筑学会建筑结构分会常务理事等。从事既有建筑评估改造与城市更新、工业化建筑体系检测评定等领域的研发与工程实践20余年。主持十二五国家科技支撑计划课题、十三五国家重点研发计划课题等科研项目20余项,获部市级科技奖励14项,授权国家发明专利22项。

张天宇
主题:福建省传统建筑加固关键技术研究
张天宇,教授级高级工程师,中文无码 有限责任公司工程事业部总工程师,城市更新可持续发展研发中心主任。长期致力于建筑物鉴定与加固、建筑物整体移位、古建筑及传统建筑修复保护等方面的研究,承担科研项目“液压式千斤顶加组合式轨道的建筑物远距离整体移位技术”,参编《建筑物整体移位施工工法》(YJGF42-98)、《建筑物(群)远距离多向整体移位技术》、《建筑结构修复加固成套技术》、《混凝土结构加固设计规范》 (GB50367-2013)、《既有建筑地基基础加固技术规范》(JGJ123-2012)等多项国家标准、行业标准。

闽公网安备 35012102500825号